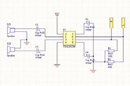
简易音频功放电路原理图
电路原理:两路声音信号(R和L)加到芯片TDA2822M的输入端6和7脚,经过放大后经C2和C3加到两个扬声器上,5和8脚是内部放大器的反向输入端,接上两个电容后使电路只对交流信号进行放大。R1和R2是为了在输入端没信号时将6和7脚电压拉低,减小无信号时的噪声。C2和C3滤去直流分量并且匹配阻抗。
元件选择:两个扬声器选用8欧、0.5w到1w的扬声器,其他元件无特殊要求。
电路调试:该电路使用TDA2822M功放集成电路,TDA的好处就是外围元件少,使得电路大大简化,该电路连接无误后,加上电后几乎不用调试就可以使用。
TDA2822的简要参数:
电源电压:1.8V到15V 静态电流:9mA 输出功率:1W

